- Messages
- 21
- Likes
- 3
- City
- Houston
- State
- TX
- Country
- United States
- What I Drive
- 2012 Ford Fiesta Sedan
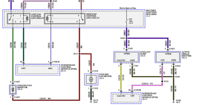
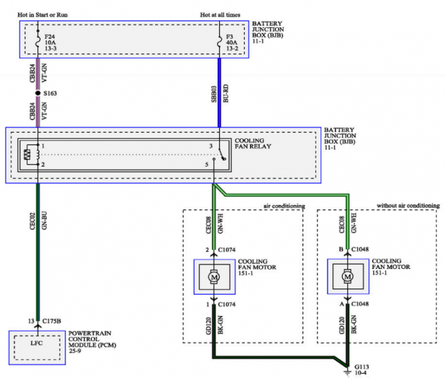
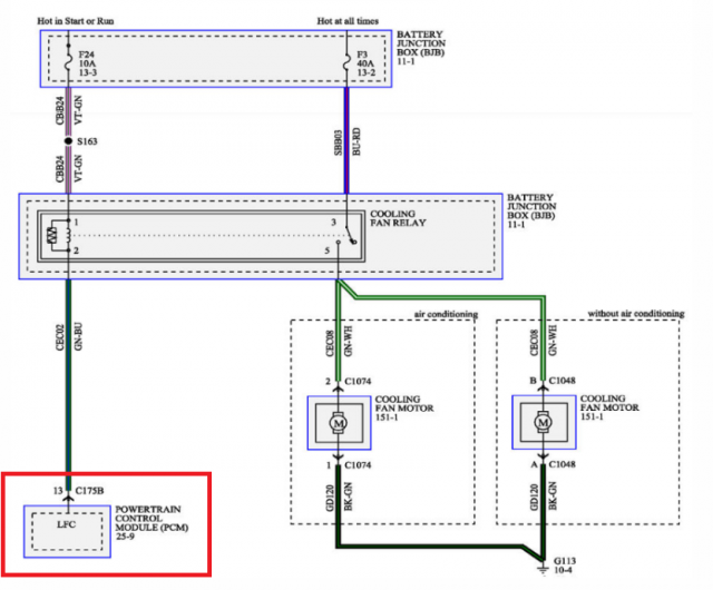
First off i guess from reading these threads my door blend actuators are all clickety click click clack, but they have been working, just noisey. so the other day my ac stopped working while i'm at idle like at a stop light then works fine when driving. took it to a garage and they confirmed it was a bad fan assembly and a subsequent blown fuse but wanted to charge me a fortune to fix. so i didn't get them to do the work and got the car back from them. Now after i got the car back from them the ac isn't working AT ALL after they messed with it, its hot when im driving and hot at idle or a stop light. So i went ahead and changed out the fan assembly (because i knew it was bad) and also put in new fuse myself, the fan works when i jumper it in the fuse box, the wiring is good the fuse is good but the fan wont come on. I know for sure the ac clutch kicks in because i have tested that and can see it coming on and off when i turn the ac switch in the cabin on or off. So right now i have no ac, the clutch and compressor seem to work, the system pressure looks good, the fan is good (new) and all ancillary (relays and power) appears to be good but fan still doesnt come on and my ac is friggin roasty toasty all the time now, so what have i missed and where do i need to look next? any help or pointers would be appreciated. 100F here in Houston right now so any life savers are welcome.......thanks








